UX Research Methods
In this issue we cover UX Research methods: why do we need them, what are they, and when should we use a given research method.
💡 It all starts with a decision that either you, your company or team need to make.
In order to make the best decision, you must formulate the right questions and obtain the most relevant answers.
And of course… there should be a method (or methods) to this process. Let’s dive into UX Research methods.
UX Bytes is sponsored by EnVsion - the platform that helps UX Researchers save hours analysing user interview videos.
What are UX Research Methods
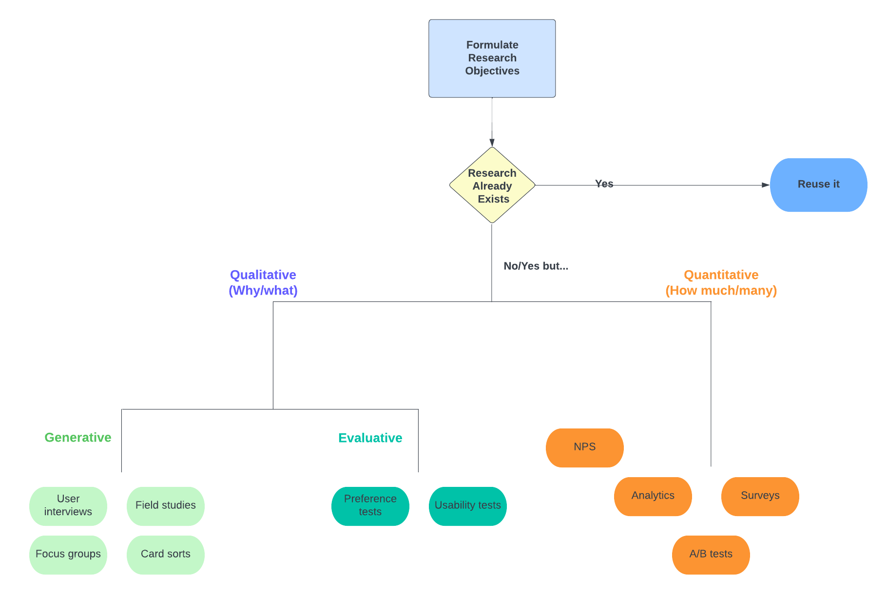
Research Methods constitute a set of inquiry techniques used for obtaining relevant insights that helps teams make informed decisions.
Depending on the questions we seek to answer, we may employ various methods of inquiry to uncover the truth.
Let’s expand on the different type of decisions a company may consider.
Effective Decision-Making Through Research and Prioritisation
In a nutshell
🎯 Know the types of decisions for each phase : Vision, Strategy, Design and Evaluation.
🤝Prioritise valuable decisions by brainstorming with your team to determine the decision they want answers to.
🙅♀️Avoid Unnecessary Research by checking with analytics, customer support and published research to see if there’s data already.
Types of Decisions for Each Phase
Discovery Phase: Vision decisions look at the big picture and long-term opportunities. This includes emerging market trends, technology landscapes, competition, etc.
Exploration Stage: Strategy decisions help create a plan on how to understand the problem, identify user pain points and needs, and determine the plan of action for solving the problem.
Evaluation Phase: Design decisions test variations of solutions to see which one does the job best.
Post-Launch: Keep finding pain points and areas for improvement in existing products or services after launch.
Prioritising Valuable Decisions
Once you understand the types of decisions for each phase, it's essential to prioritise what your team wants :
Conduct a kickoff brainstorm session to involve stakeholders and tease apart facts, opinions, and guesses.
Include people from different parts of the company to avoid bias and identify what is already known.
Allow stakeholders to feel heard and make sure you're focusing on work that is actually important to the organisation.
Avoiding Unnecessary Research
While research is critical, it's not always necessary. Here are some instances where research might not be needed:
If there's available data from analytics, feedback, and published research.
If Google can provide answers.
If research solely for politics (e.g. it is make a stakeholder look better, not to improve the product for your customers)
Note : Customer support teams have a goldmine of user data. Make sure to work closely with them.
Understanding Different Types of Data
In a nutshell
Qualitative research is done on small samples, and it gives detailed descriptions in videos, audio, and text, but can be tough to interpret.
Quantitative research is done on large samples, and provides clear data, but lacks context.
To get the whole picture, use both kinds of data.
Attitudinal data is what people say. Behavioural data is what people do. What people say needs to be taken with a grain of salt, hence behavioural data should be preferred.
Qualitative vs Quantitative Data
Qualitative research observes small samples to understand behaviour, motivation, attitudes, perceptions, and beliefs. It answers why type of questions.
It is done by studying people in their environment, interpreting stories, and conducting case studies.
Data is harder to analyse because it requires researcher’s interpretation, but it helps understand the root causes of behaviour.
Quantitative research gathers data from a larger sample in numbers to understand things like : how much, how many, and how often.
Data is clear and unambiguous but lacks context.
We advise to have both qualitative and quantitative data to get a comprehensive view of the situation.
Attitudinal vs Behavioural data
Attitudinal data relies on self-reported beliefs, perceptions, and expectations. Participants tell researchers what they think.
Attitudinal data should be taken with a grain of salt, because people can have unrealistic expectations and inaccurate predictions about their own behaviour.
These methods can uncover a participant's mental model, which can shape design to better meet user expectations.
Behavioural research data involves direct and indirect observation methods like analytics, eye tracking, usability and field studies.
Behavioural data provides reliable insights based on real-world scenarios.
Behavioural data is preferred by researchers for its accuracy in understanding how users behave.
Context - Research Setting or Environment
In-person or Remote
Research can be conducted in-person or remotely depending on the situation.
In-person research allows for attentive participants and productive group discussions, but is more complicated to organise and control. It's also more costly.
Remote research is more flexible, less expensive, and easier to recruit diverse participants. This is relatively cheaper.
Moderated and Unmoderated
Unmoderated research involves participants taking unobserved tests at their own pace online.
Moderated research involves a facilitator observing in real-time and engaging with participants, but is more time-consuming and expensive.
💡 Context also includes, if the usage is natural, scripted, in a lab, or not being used at all.
Now let’s choose a research method.
Research methods fall under 2 broad categories : Generative and Evaluative.
Generative Research Methods
💡 Generative Research helps researchers gain a deep and highly detailed understanding of the audience, market and internal project goals.
Generative Research enables you to learn:
who your users are
what their experiences are like (in relation to a product and to life in general)
what they care about
what they believe in
how they think about the world
what drives their behaviour and decisions
In a nutshell
User Interviews: let's you chat one-on-one with users, probe deeply, pick up on cues, get qual data on any topic
Ethnographic studies: immerse in natural environments, get contextual insights, collect attitudinal/behavioural data
Card sorting: understand how users categorise stuff to improve navigation.
User Interviews
These conversations with a single participant can generate a wealth of qualitative data.
Moderators must be able to pick up on verbal and non-verbal cues, ask follow-up questions, and probe deeply.
Interviews are a quick and easy way to collect user data and can be paired with other research methods.
Outputs include detailed qualitative data such as notes, transcripts, and videos.
User interviews also capture the voice of the participant and provide powerful first-hand testimonials.
This data can be later synthesised into artefacts such as personas, scenarios/narratives, thinking styles, or journey maps.
Ethnographic Studies
Ethnographic research (e.g. field studies) provides a holistic understanding of people's behaviour and needs in their natural environment.
Researchers immerse themselves in the environment they're studying and become friendly with their subjects.
Benefits of ethnography include observing natural behaviours, providing contextual insights, and revealing pain points and opportunities in design.
Data collected are both attitudinal and behavioural.
Field studies are expensive and time-consuming, but provide an unbiased picture of what users actually do and are practical when lab testing is not feasible or the research involves a specific context or environment
Card Sorting
Card sorting tests and validates information architecture.
It helps learn how users understand, group and categorise specific information.
This insight builds easy-to-navigate structures for products and websites.
Card sorting is cost-effective and saves time and money.
Evaluative Research
Evaluative research evaluates people's responses to a product or solution, ensuring the right solution is being built to meet the user needs.
💡 Evaluative research acts as a reality check to ensure the final product delivers the experience people want.
It can be done at any stage of the product development cycle.
Summary - Evaluative research methods
Usability testing observes how people use a product by giving them tasks and assessing how those tasks are completed.
Preference testing compares design variants to see how people perceive and respond to them.
Tree testing lets users click through a site's architecture to complete a goal, focusing on the site's options. It helps identify issues with site structure.
A/B testing compares how variants of a given product feature perform against a population of users to determine which variant the company should adopt.
First Click testing records the first click on a task to identify issues with a website's layout that may confuse users.
Usability Testing
Usability testing is the process of seeing how usable a product is.
Researchers ask participants to attempt a series of assigned tasks and observe how well they can accomplish those tasks.
Usability tests can be conducted remotely for digital products, thereby removing the need for a dedicated lab or facility.
Each usability test should be organised around specific questions that you want answers to.
Usability testing is appropriate at all stages after the discovery phase.
Usability testing helps you make choices about the best next-steps to improve and optimise your product.
Preference Testing
Preference testing is a method to compare the aesthetic or emotional appeal of different design variants.
It helps understand how people perceive and respond to designs and their impact on factors such as trustworthiness.
This research method is useful during the early stages of product development.
Participants are asked to choose between different designs, and the data collected is analysed to provide recommendations for further design development.
Preference testing can provide both qualitative and quantitative data, or a combination of both.
Tree Testing
Tree testing involves showing the tester the architecture of a site and asking them to click through to accomplish a goal.
It focuses on the site's branching "tree" of options.
This technique helps identify issues only with the site's structure, not its content. or layout.
A/B Testing
A/B testing is an industry standard used to confirm which version of a product performs better.
A and B can refer to different aspects of the product, such as fonts, colours, or styles.
A/B testing is used to measure simple, straightforward, and measurable results.
A/B testing can be used on prototypes, product development, and marketing strategies.
This technique helps to answer research questions about which version of a product performs better.
First Click Testing
First Click testing involves giving the tester a task and recording whether the first click is on the correct path.
It helps identify issues with a website's layout or appearance that may confuse users.
Can be done on a wireframe or existing design.
Thank you for reading this issue of UX Bytes (sponsored by EnVsion)!
Feel free to comment on this issue or reach out to us via email if there’s anything you’d like to add or suggest.





Super interesting!
Just wondering about the figure--shouldn't card sorting be under generative rather than evaluative? It's listed along with other generative research techniques in the text.